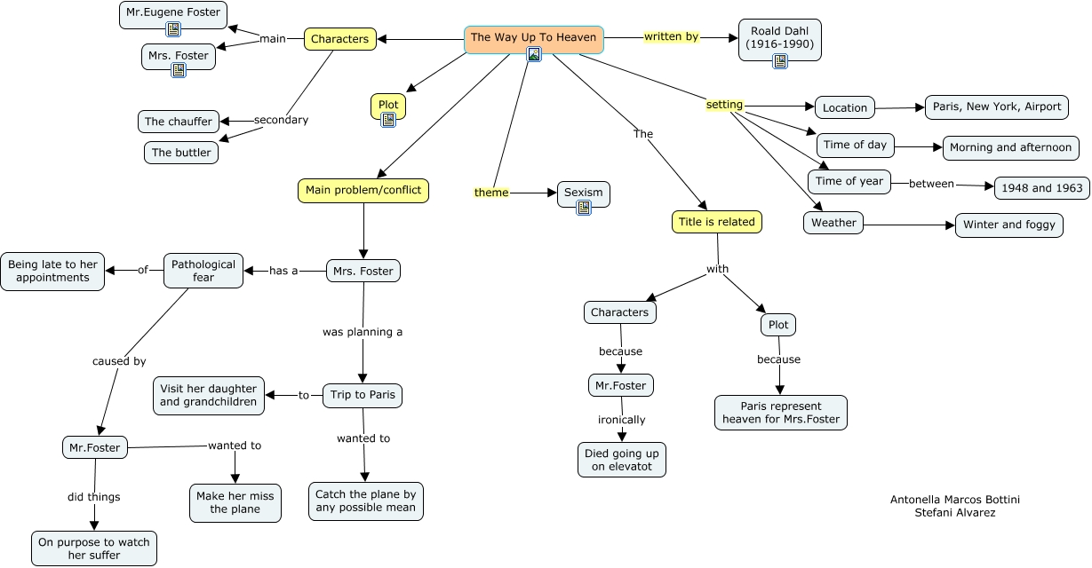
The Way Up To Heaven Characters

The Way Up To Heaven Characters - Character sheet for heaven's lost property.